EM3207 (4)
引き続きレイアウトを見ながら部品を載せてゆく。


- RT3の22Kという半固定抵抗器は無かったので30Kで代用。
- RT2の100Kの半固定抵抗器はPDFの指示通り多回転型。
- コンデンサは2つのセラミック以外は普通のマイラ。
- 220μFの電解コンデンサ3つは耐圧25Vのを選んだがそれでもデカい。
- D3のツェナーダイオード10V/5Wというのは売ってなかったので10V/1Wのを付けている。
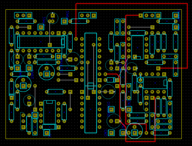
次に長いジャンパを3本取り付ける。

長いジャンパ3本取り付けたの図。

この長い3本のジャンパは単線にした。
これで基板はだいたい完成。
残るは、
- 14kの抵抗の取り付け
- モード切り替えスイッチの配線
- ポット3つの配線
- IN、OUT、+9V、GNDの配線
てなところか。
本日はここまで。