EM3207 (12)
About this build
This build originates from this PDF.
http://thmq.mysteria.cz/em3207/build/EM3207_v1.1_Build_Instructions.pdf
Thanks, Thomeeque.
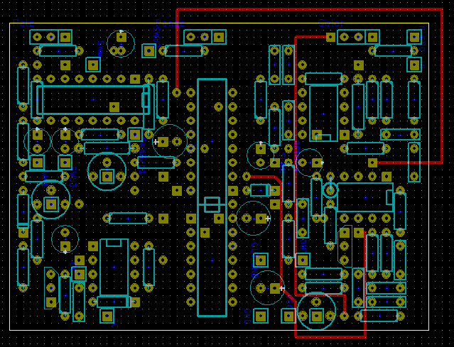
PCB pattern
PCB pattern.

12 short jumpers
12 short jumpers (see red lines).

12 short jumpers with pattern.

12 short jumpers.

parts layout
parts layout by value.

parts layout by reference.

parts layout.

3 long jumpers
3 long jumpers (see red lines).

3 long jumpers.

pads
pads for outside of PCB.

all in one picture.

mod
C17 mod with SPDT on-off-on switch and 2 caps (22pF, 47pF).
